plc與伺服驅動器接線圖、plc與伺服驅動器接線方法
plc與伺服驅動器接線可以參考相應的plc與伺服驅動器接線圖來進行一些的操作。PLC與伺服驅動器主要看使用的相關驅動器以及控制伺服驅動的方式。plc與伺服驅動器的連接在多種運用環境當中都有應用,plc與伺服驅動器接線方法基本上就是確保plc與伺服驅動器在不開路的情況下正確連接相應的電路,以確保正確運行。
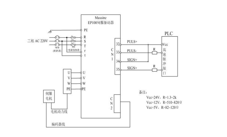
plc與伺服驅動器接線圖
PLC與伺服驅動器的連接
1、在無警報的狀況下,伺服驅動器接受到上位機的準備好信號,主電源電路剛開始通電。
2、伺服驅動器主電源電路通電進行后,輸出一個伺服準備好網絡信號。
3、上位機在接受到伺服電機準備好信號后,傳出使能信號,伺服電機電機起動。
4、單脈沖和方位就操縱了電機轉的匝數和方位。
PLC怎樣與伺服驅動器連接
1、plc與伺服驅動器接線方式。
(1)根據伺服驅動器指南,獲得控制端口的編號、引腳部位。在其中包含:單脈沖、方位(單脈沖串方法操縱)、模擬量鍵入端口號(模擬量操縱)、使能信號、伺服電機回到及其警報輸出這些。
(2)確定之上的端口號、引腳及信號名字后,把所述信號與應用的PLC及精準定位控制模塊或是其他控制模塊相對的端口號引腳相互連接。
2、plc為上位機的伺服驅動位置控制系統。
全智能化溝通交流伺服系統設備,具備回應快,高精度,體積小,共震印刷,多閉環控制作用和操縱方法的多元化,保障措施齊備等特性,現階段已廣泛運用與,智能機器人,少林輕功機械設備,紡織器材,醫療機械,自動化技術生產流水線,半導體材料轉化成等各種各樣有精準變速,精準定位規定的場所。運用(可編程控制器)強勁的程序編寫精準定位,與運算和操縱作用,plc與伺服驅動器緊密結合的位置控制模式獲得了愈來愈普遍的運用。
plc與伺服驅動器接線方式也有其他沒有提及的,一般來講plc與伺服驅動器接線都會有專門的師傅進行相應的連接,因此很少出現無法連接或者連接不暢的情況。另外一點,plc與伺服驅動器接線可以找到很多相關的plc與伺服驅動器接線圖來進行相應的輔助性操作,以此確保可以正確連線達到死飛電機的正常運轉。了解更多電機專業知識及技巧,可加入電機行業內qq群136274082,業內專業老師傅解答。
- 步進電機控制器怎么接按鍵操作?步進電機控制器接按鍵操作的步驟2023-03-08
- 步進電機的力矩和扭力怎么知道?步進電機的力矩和扭力的區別2023-03-08
- 步進電機跟伺服電機怎么看出來?進電機與伺服電機的區別2023-03-08
- 錐形轉子三相異步電機怎么制動?2023-03-08
- 請問單相電機怎么才把轉速變慢,如何解決單相電機轉速變慢的問題2023-03-08
- 縫紉機節能電機正反轉怎么調整?節能電機正反轉調整方法2023-03-08
- 粉塵防爆22區的電機怎么選型?電機選型技術要求2023-03-08
- 頂樓電機風扇震動噪音大怎么辦?解決頂樓電機風扇震動噪音大的方法2023-03-08
- 顛倒閘怎么控制單相電機正反轉?顛倒閘控制單相電機正反轉的方法2023-03-08
- 車庫卷簾門電機怎么調上下止點?調整完成后的檢查2023-03-08
- sew制動電機怎么調節剎車片?2023-03-02
- sew制動電機怎么換電機軸承2023-03-02
